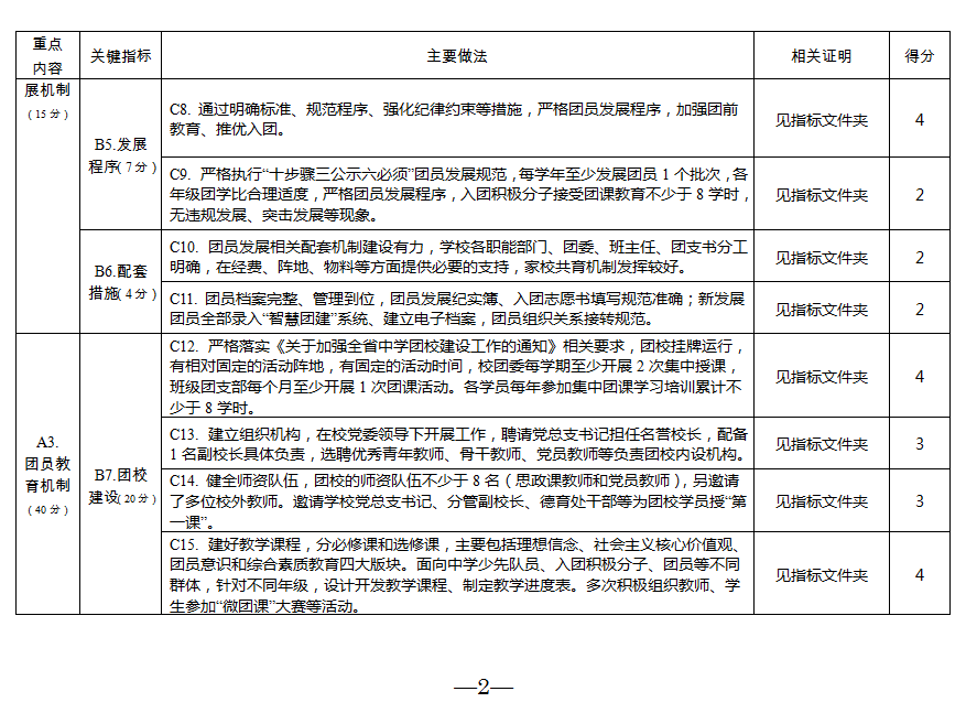
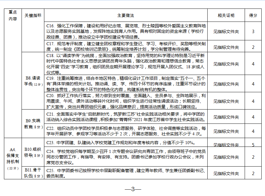
为深入贯彻落实习近平总书记关于青年工作的重要思想和关于教育的重要论述,全面落实党的群团改革、深化新时代教育评价改革、教育督导体制机制改革总体要求,落实团十八届二中全会工作部署,持续推动中学共青团深化改革,经研究决定开展年度全省中学共青团改革评价工作。无锡市第六高级中学团委自评公示如下:




无锡市第六高级中学团委
2021年10月
为深入贯彻落实习近平总书记关于青年工作的重要思想和关于教育的重要论述,全面落实党的群团改革、深化新时代教育评价改革、教育督导体制机制改革总体要求,落实团十八届二中全会工作部署,持续推动中学共青团深化改革,经研究决定开展年度全省中学共青团改革评价工作。无锡市第六高级中学团委自评公示如下:




无锡市第六高级中学团委
2021年10月